Автоматическая эффективная машина для производства нетканого материала RPET спанбонд
1) Индивидуальное изготовление в соответствии с вашими потребностями
2) Профессиональная техническая и послепродажная команда
3) №1 на внутреннем рынке
4) Опыт работы на более чем 650 линиях по производству нетканых материалов
5) Управление с помощью ПЛК, сенсорного экрана, высокая автоматизация и простота эксплуатации.
6) Самостоятельно проводить НИОКР и производить основные части, такие как прядильные компоненты, системы закалки и вытяжки, диффузоры, формовочные машины и т. д.
7) Элементы управления изготовлены известным брендом, с использованием высокопроизводительных и надежных технологий.
- Описание машины для производства нетканых материалов
- Характеристики
- Области применения
- Преимущества
Описание машины для производства нетканых материалов

Hejiang Yanpeng Nonwoven Machinery Co., Ltd. специализируется на проектировании и производстве целых линий по производству нетканых материалов, которые являются конкурентоспособными среди аналогичных отраслей по всему миру. Мы произвели S, SS, SSS, SMS, SMMS, SSMMS и другие сотни производственных линий по всему миру. Мы предоставляем услуги «под ключ» по установке, эксплуатации и обучению. За все эти годы усилий мы заслужили высокую репутацию как дома, так и за рубежом.
Полиэстер (ПЭТ) спанбонд нетканый материал является водоотталкивающим нетканым материалом, в зависимости от веса разного нетканого материала водоотталкивающие свойства также различаются. Чем тяжелее, тяжелее, тем лучше водоотталкивающие свойства. Если на поверхности нетканого материала есть капли воды, капли воды будут напрямую соскальзывать с поверхности.


Характеристики
| Модель №. | YP-RPET-1.6 | YP-RPET-2.4 | YP-RPET-3.2 |
| Ширина изделия | 1600мм | 2400мм | 3200мм |
| Размер оборудования | 38 * 13 * 15m | 38 * 15 * 15m | 38 * 17 * 15m |
| Скорость машины | 130 м / мин | 130 м / мин | 130 м / мин |
| Грамм веса | 15~260 г/м² | 15~260 г/м² | 15~260 г/м² |
| Вместимость | 5-7тон/день | 7-9тон/день | 9-12тон/день |
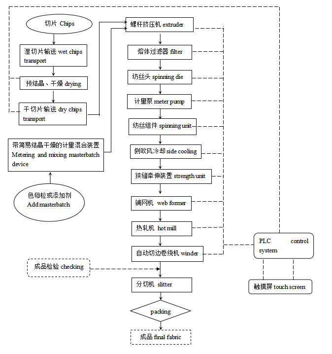
Чипсы → транспортировка влажных чипсов → сушка → транспортировка сухих чипсов → дозирующее и смешивающее устройство для маточной смеси → экструдер → фильтр → прядильная головка → насос-дозатор → прядильный узел → боковое охлаждение → узел прочности → формовщик полотна → горячий стан → намотчик → бобинорезка → упаковка → готовая ткань

Области применения
Антибактериальная одежда для беременных, антибактериальная облегающая одежда для младенцев
Сумки для альпинизма, сумки через плечо, подкладки для багажа, рюкзаки
Пляжные брюки, купальники, спортивная одежда, майки, футболки, детская одежда, мужская и женская повседневная одежда, ветровки, пуховики, рабочая униформа, носки, шапки
Перчатки, шарфы, полотенца, банные полотенца, одеяла, пижамы
Карманы для пакетов, подарочные пакеты, сумки-шопперы, сумки для покупок


Преимущества
Послепродажное обслуживание
Установка:
Продавец отправит 2 или 4 инженера для установки, тестирования производственной линии и обучения рабочих клиентов на заводе покупателя. На всю установку и обучение уйдет 1 месяц.
Гарантия: Гарантийный срок на поставленное оборудование составляет 12 месяцев после завершения монтажа, но не позднее 18 месяцев после отгрузки. В случае, если какой-либо элемент окажется дефектным и повреждения будут подтверждены техническими специалистами продавца в течение этого периода, продавец по своему выбору либо отправит инженера для ремонта, либо предоставит новый для замены бесплатно на основе поставки CNF.



EN
AF
AM
AR
AZ
BE
BN
BS
CY
CA
CEB
CS
CO
DA
DE
EO
ET
EU
ES
EN
EL
FI
FR
FA
FY
GA
GU
GD
GL
HY
HR
HT
HA
ГАУ
HI
СПЗ
HU
IW
IS
IG
ID
IT
LT
LB
MY
MK
MG
MS
НЕТ
NY
PL
PT
PA
RO
RU
SV
TH
TR
TL
UK
UR
VI
XH
YI
YO
ZU




